APRENDE
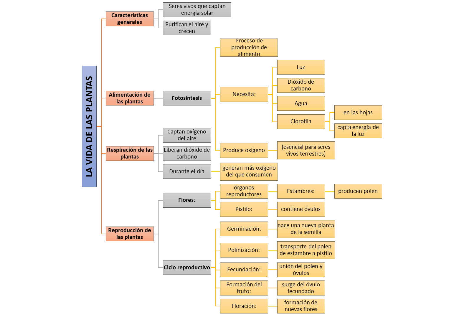
Las plantas son seres vivos que, mediante la captación de la energía solar, purifican el aire y crecen. Su vida se basa en procesos como la alimentación, respiración y reproducción.
Alimentación de las Plantas
- Fotosíntesis: Es el proceso mediante el cual las plantas producen su alimento. Para ello necesitan:
- Luz: Generalmente del sol.
- Dióxido de carbono: Extraído del aire.
- Agua: Absorbida del suelo.
- Clorofila: Presente en las hojas, permite captar la energía de la luz.
Durante la fotosíntesis, las plantas producen oxígeno, que es esencial para los seres vivos terrestres.
Respiración de las Plantas
- Las plantas también realizan respiración, captando oxígeno del aire y liberando dióxido de carbono. Durante el día, el proceso de fotosíntesis genera más oxígeno del que consumen, contribuyendo así a la purificación del aire.
Reproducción de las Plantas
- Flores: Órganos reproductores que contienen:
- Estambres: Producen polen.
- Pistilo: Contiene los óvulos.
El ciclo reproductivo incluye:
- Germinación: Nace una nueva planta a partir de la semilla.
- Polinización: Transporte del polen de un estambre al pistilo de otra flor.
- Fecundación: Unión del polen y los óvulos.
- Formación del fruto: Surge a partir del óvulo fecundado.
- Floración: Proceso de formación de nuevas flores.
