APRENDE
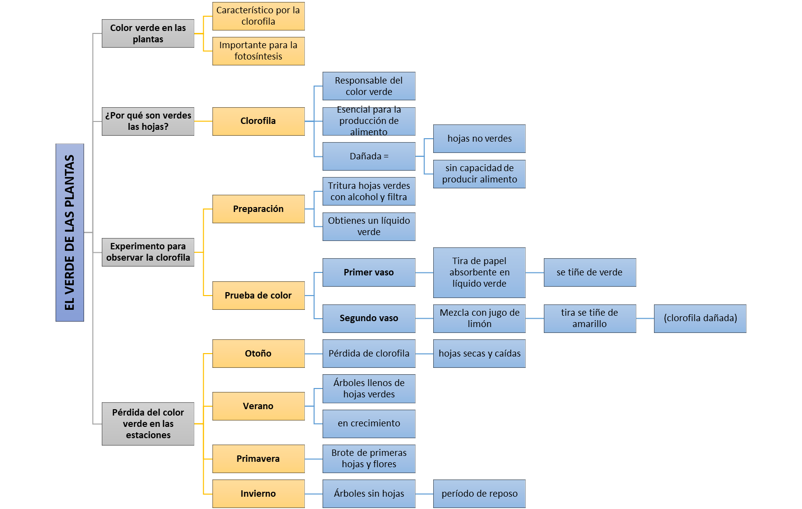
El color verde es característico de las plantas, gracias a un pigmento llamado clorofila. Sin embargo, hay momentos en que las plantas pueden perder este color y detener su crecimiento.
¿Por qué son verdes las hojas?
- Clorofila: Este pigmento es el responsable del color verde y es esencial para la fotosíntesis. Si la clorofila se daña, las hojas dejan de ser verdes y no pueden producir alimento.
Experimento para observar la clorofila
- Preparación: Tritura un puñado de hojas verdes con alcohol en un mortero. Filtra la mezcla para obtener un líquido verde.
- Prueba de color:
- Primer vaso: Remoja una tira de papel absorbente en el líquido verde y colócala en una hoja blanca. La tira se teñirá de verde.
- Segundo vaso: Mezcla el líquido con jugo de limón y repite con otra tira de papel. Esta se teñirá de amarillo, lo que indica que la clorofila se ha dañado.
Pérdida del color verde en las estaciones
- Otoño: Las hojas pierden clorofila, se secan y caen.
- Verano: Los árboles están llenos de hojas verdes y crecen.
- Primavera: Brotan las primeras hojas y flores, permitiendo la reproducción.
- Invierno: Los árboles quedan sin hojas y entran en un período de reposo.
